KT7温度調節器(終了品)
ダウンロード
ヘルプ
-
受注終了情報
-
品質体系表
-
定格・性能概要
-
寸法図
-
配線・接続
-
使用上のご注意
受注終了
終了時期
2023年09月29日
本商品は受注を終了いたしました。
代替商品のご案内や終了商品の詳細につきましては、下記をご覧ください。
代替商品のご案内や終了商品の詳細につきましては、下記をご覧ください。
受注終了情報

品番体系表
※ ヒータ断線警報機能を選択していただくと電流検出器CT1またはCT2が付属されます。
※ 警報出力1とヒータ断線警報を同時に選択時は共通出力となります。
品番検索方法
例)基本機能+追加機能(ヒータ断線警報:10A)を付加した場合の品番
・品番:AKT7111102
定格・性能概要
性能概要
項目 | 仕様 | ||||
---|---|---|---|---|---|
サイズ | 22.5×75mm | ||||
定 格 | 定格操作電圧(いずれか選択) | 100-240V AC | |||
24V AC/DC | |||||
定格周波数 | 50/60Hz | ||||
定格消費電力 | 約6VA | ||||
定 格 目 盛 | 入力の種類 | 入力範囲 | |||
熱電対 | K | -200~1,370℃(-320~2,500℉) | |||
-199.9~400.0℃(-199.9~750.0℉) | |||||
J | -200~1,000℃(-320~1,800℉) | ||||
R | 0~1,760℃(0~3,200℉) | ||||
S | 0~1,760℃(0~3,200℉) | ||||
B | 0~1,820℃(0~3,300℉) | ||||
E | -200~800℃(-320~1,500℉) | ||||
T | -199.9~400.0℃(-199.9~750.0℉) | ||||
N | -200~1,300℃(-320~2,300℉) | ||||
PL-II | 0~1,390℃(0~2,500℉) | ||||
C(W/Re5-26) | 0~2,315℃(0~4,200℉) | ||||
測温抵抗体 | Pt100 | -200~850℃(-300~1500℉) | |||
-199.9~850.0℃(-199.9~999.9℉) | |||||
JPt100 | -200~500℃(-300~900℉) | ||||
-199.9~500.0℃(-199.9~900.0℉) | |||||
直流 | 電流 | 4~20mA DC | -1,999~9,999、-199.9~999.9 -19.99~99.99、-1.999~9.999 | ||
0~20mA DC | |||||
電圧 | 0~1V DC | ||||
0~10V DC | |||||
1~5V DC | |||||
0~5V DC | |||||
・直流電流、直流電圧入力は、スケーリングおよび小数点の位置変更ができます。 ・直流電流入力は、シャント抵抗50Ω(別売品)を外付けで対応します。 | |||||
セ ン サ 入 力 | 熱電対 | K、J、R、S、B、E、T、N、PL-II、C(W/Re5-26) 外部抵抗:100Ω以下(ただし、B入力の場合、外部抵抗は40Ω以下) | |||
測温抵抗体 | Pt100、JPt100 3導線式(1線当たりの許容入力導線抵抗:10Ω以下) | ||||
直流電流 | 0~20mA DC | 入力インピーダンス:50Ω(シャント抵抗50Ωを入力端子間に接続します。) 許容入力電流:50mA以下(シャント抵抗50Ωを使用した場合) | |||
4~20mA DC | |||||
直流電圧 | 0~1V DC | 入力インピーダンス:1MΩ以上、許容入力電圧:5V以下、許容信号源抵抗:2kΩ以下 | |||
0~5V DC | 入力インピーダンス:100kΩ以上、許容入力電圧:15V以下、許容信号源抵抗:100Ω以下 | ||||
1~5V DC | |||||
0~10V DC | |||||
制 御 出 力 | リレー接点 | (いずれか選択) | 1a | ||
3A 250V AC(抵抗負荷)、1A 250V AC(誘導負荷 cosø=0.4)、電気的寿命:10万回 | |||||
無接点電圧(SSR駆動用電圧出力) | 12+20V DC 最大負荷電流40mA(短絡保護回路付) | ||||
直流電流 | 4~20mA DC 負荷抵抗:最大550Ω | ||||
警報出力1(EV1) | オープンコレクタ 制御容量:24V DC 0.1A(最大) | ||||
警報出力2(EV2) | なし | ||||
制御方式 | PID動作(オートチューニング機能付)、PI動作、PD動作(手動リセット機能付)、P動作(手動リセット機能付)、ON/OFF動作 | ||||
目標温度設定 | — | ||||
プログラム制御機能 | — | ||||
指 示 精 度 | 熱電対 | 各入力スパンの±0.2%±1デジット以内、または±2℃(4℉)以内のどちらか大きい値 ただし、R、またはS入力で0~200℃(32~392℉)の範囲は、±6℃(12℉)以内 B入力で0~300℃(32~572℉)の範囲は、精度保証範囲外 K、J、E、T、N入力で0℃(32℉)未満は入力スパンの±0.4%±1デジット以内 | |||
測温抵抗体 | 各入力スパンの±0.1%±1デジット以内、または±1℃(2℉)以内のどちらか大きい値 | ||||
直流電流、直流電圧 | 各入力スパンの±0.2%±1デジット以内 | ||||
サンプリング周期 | 250ms | ||||
ON/OFF動作すきま | 熱電対、測温抵抗体:0.1~100.0℃(℉) 直流電流、直流電圧:1~1,000(小数点の位置は小数点選択に従う) | ||||
比例帯 | センサ入力範囲および直流電流、直流電圧の場合0.0~110.0% | ||||
積分時間 | 0~1,000秒 | ||||
微分時間 | 0~300秒 | ||||
比例周期 | 1~120秒 | ||||
許容操作電圧範囲 | 100-240V ACの場合:85-264V AC、 24V AC/DCの場合:20-28V AC/DC | ||||
絶縁抵抗 | 500V DC 10MΩ以上 | ||||
耐電圧 | 入力端子-電源端子間 出力端子-電源端子間 1.5kV AC 1分間 | ||||
誤動作振動 | 10~55Hz(周期1分間)複振幅0.35mm(上下、左右、前後各方向10分間) | ||||
耐久振動 | 10~55Hz(周期1分間)複振幅0.75mm(上下、左右、前後各方向1時間) | ||||
誤動作衝撃 | X、Y、Z各方向5回 98m/s2 | ||||
耐久衝撃 | X、Y、Z各方向5回 294m/s2 | ||||
使用周囲温度 | 0~+50℃ | ||||
使用周囲湿度 | 35~85%RH(結露不可) | ||||
質量 | 約150g | ||||
防水性 | なし | ||||
表示部文字高さ | PV:7.4mm SV:7.4mm | ||||
オ プ シ ョン 機 能 | 加熱冷却制御 | リレー接点 | なし | ||
無接点電圧 | — | ||||
ヒータ断線警報出力 | オープンコレクタ 制御容量:24V DC 0.1A(最大) | ||||
通信機能 | 下記の「通信性能概要」をご参照ください。 | ||||
付 属 品 | 取付枠/取付金具 | — | |||
端子カバー | — | ||||
ゴムパッキン | — |
通信性能概要
項目 | 仕様 |
---|---|
通信方式 | 半二重通信 |
通信速度 | 2400, 4800, 9600, 19200bpsから、いずれかをキー操作により選択 |
同期方式 | 調歩同期式 |
プロトコル | MODBUS(RTU、ASCII) |
符号形式 | バイナリー/ASCII |
エラー訂正 | コマンド再送 |
エラー検出 | パリティチェック、チェックサム |
データの構成 | スタートビット:1 データビット:7 パリティ:偶数パリティ ストップビット:1 |
インタフェース | EIA RS-485準拠 |
子局数 | 31局 |
最大通信距離 | 1,000m(ただし、ケーブル抵抗50Ω以内) |
寸法図
単位mm
公差±1
※ 通信用端子は底面に設けたモジュラージャックです。
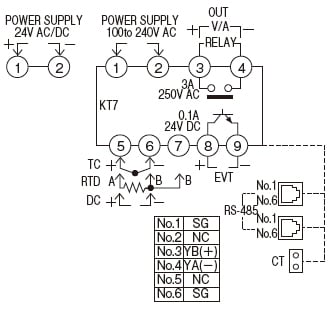
配線・接続
外部接続図

POWER SUPPLY | : | 電源 |
---|---|---|
OUT | : | 制御出力 |
RELAY | : | リレー接点出力 |
V/A | : | 直流電圧出力/直流電流出力 |
EVT | : | 警報出力[警報、ループ異常警報またはヒータ断線警報(オプション)がONになると、出力します。] |
TC | : | 熱電対 |
RTD | : | 測温抵抗体 |
DC | : | 直流電流、または直流電圧 |
RS-485 | : | シリアル通信 |
CT | CT入力 |
通信機能接続図(PLCとの接続図)
(注1): 終端抵抗(ターミネータ)について
KTシリーズには終端抵抗に代わるプルアップ抵抗、またはプルダウン抵抗を内蔵していますので、通信ライン上には終端抵抗を接続しないでください。
(注2): モジュラーコネクタは、RJ-11 6極タイプを使用してください。
ケーブルは、モジュラーコネクタに適したものをご使用ください。
使用上のご注意
設置周囲状況の注意
本器は、次の環境仕様で使用されることを意図しています。(IEC 61010-1)
- 過電圧カテゴリII、汚損度2
本器の使用は、下記のような場所でご使用ください。
- 塵埃が少なく、腐蝕性ガスのないところ。
- 可燃性ガス、爆発性ガスなどが発生しないところ。
- 機械的振動や衝撃の少ないところ。
- 直射日光が直接あたらず、周囲温度が0~50℃(KT4R/KT8R/KT9Rは-10~55℃)で、急激な温度変化のないところ。(盤内に設置される場合には、特に放熱について考慮してください。また、熱を発生する機器の真上などへの設置は避けてください。)
- 急激な温度変化により結露が起こる可能性のある場所。
- ベンジン、シンナーおよびアルコールなどの有機溶剤や、アンモニアおよびカセイソーダなどの強アルカリ物質などが付着する可能性のある場所または、それらの雰囲気の中。
- 直接、振動や衝撃が伝わるような場所や直接水滴の当たる可能性のある場所。
- 高圧線・高圧機器・動力線・動力機器あるいはアマチュア無線など送信部のある機器、または大きな開閉サージの発生する機器の近辺。
- 湿度は35~85%RHで、結露の可能性がないところ。
- 大容量の電磁開閉器や大電流の流れている電線から離れているところ。
- 水や油、薬品など、またはそれらの蒸気が直接あたるおそれのないところ。
配線上の注意
- KT4R/KT8R/KT9R/KT4H/KT4Bシリーズの端子台は、左側から配線する構造になっています(KT2シリーズの端子は、上下方向)。リード線は、必ず左側方向から端子へ挿入し、端子ネジで締め付けてください。M3のネジに適合する絶縁スリーブ付圧着端子を使用してください。
圧着端子 メーカ 形名 締め付けトルク Y形 (株)ニチフ端子工業 1.25Y-3 0.6N・m
最大1.0N・m日本圧着端子製造(株) VD1.25-B3A 丸形 (株)ニチフ端子工業 1.25-3 日本圧着端子製造(株) V1.25-3 - 端子ネジの締め付けトルクは、0.6N・m~1.0N・m(KT4R/KT8R/KT9R/KT4H/KT4B)、KT7シリーズのM3ネジは0.5N・m以下、M2ネジは0.25N・m以下にて緩みがないように締め付けてください。
- 熱電対、補償導線は本器のセンサ入力仕様に合ったものをご使用ください。
- 測温抵抗体は3導線式のもので、本器のセンサ入力仕様に合ったものをご使用ください。
- 本器は電源スイッチ、遮断器およびヒューズを内蔵していません。必ず上記の装置類を、本器の近くに別途設けてください。(推奨ヒューズ:定格電圧250V AC、定格電流2Aのタイムラグヒューズ)
- 電源が24V AC/DCで、DCの場合、極性を間違わないようにしてください。
- リレー接点出力形については、内蔵リレー接点保護のため外部に負荷の容量に合ったリレーのご使用をおすすめします。
- 入力線(熱電対、測温抵抗体など)と電源線、負荷線は離して配線してください。
- 配線などの作業を行う時は、計器への供給電源を切った状態で行なってください。電源を入れた状態で作業を行なうと、感電のため人命や重大な傷害にかかわる事故の起こる可能性があります。
- 配線作業を行なう場合、電線屑を通風窓へ落とし込まないでください。
- 予期しないレベルのノイズによる、温調器への悪影響を防ぐため、電磁開閉器のコイル間にスパークキラーを取り付けてください。
取り付け上の注意
- KT4R/KT8R/KT9R/KT4H/KT4Bシリーズの取付枠、取付金具のネジを必要以上に締めすぎると、取付金具やケースが変形するおそれがあります。KT8R/KT9Rシリーズは、0.1N・m位で締め付けてください。KT4H/KT4Bシリーズは、0.05~0.06N・m位で締め付けてください。KT4Rシリーズは、0.15N・m位で締め付けてください。
- KT7シリーズのDINレールへの取り付けは、横方向で取り付てください。カチッと音がし、確実に固定されたことを確認してください。
オプションのヒータ断線警報出力について
(KT7/KT4Hシリーズ)
- 位相制御されているヒータ電流の検出には使用できません。
- CTは付属のものを使用し、ヒータ回路の導線1本をCTの穴へ通してください。
- 外部からの干渉を避けるため、CTの導線と電源線、負荷線は離して配線してください。
- KT4Hシリーズのみ三相の場合R、S、Tの内いずれかの2線にCTを挿入し、CT1[(13)-(14)] CT2[(14)-(15)]端子へ接続してください。
KT7シリーズの端子部は棒端子をご使用ください
推奨棒端子はフェニックス・コンタクト社製。
(1)~(4)は、AI0.25-8YE、AI0.34-8TQ、AI0.5-8WH、AI0.75-8GY、AI1.0-8RD、AI1.5-8BK。
(5)~(9)は、AI0.25-8YE、AI0.34-8TQ、AI0.5-8WH。ネジ締めトルクは(1)~(4)は0.5N・m以下にて、(5)~(9)は0.25N・m以下にて、緩みがないように締め付けてください。
取付方法
- DINレール取付時方法

[1] | DINレールの上部に、KT7シリーズの(1)の部分を引っ掛けてください。 |
---|---|
[2] | KT7シリーズの(1)の部分を支点にして、KT7シリーズの下部をはめ込んでください。完全にはまり込むと、"カチッ"と音がし、 DINレールに固定されます。 推奨DINレール:機器取付レールATA48011 推奨止め金具:止め金具ATA4806 |
各部の名称

(1)PV表示 | : | プロセス値(PV)を表示します。 |
---|---|---|
(2)SV表示 | : | 設定値(SV)を表示します。 |
(3)アップキー | : | 設定値の数値が増加します。 |
(4)ダウンキー | : | 設定値の数値が減少します。 |
(5)モードキー | : | 設定モードの切り替え、設定値の登録を行ないます。 |